随着市场经济的发展,招标活动在各个领域日益频繁,对于招标流程及其相关法规的了解,对于企业和个人参与招标活动至关重要,本文将通过“百度一下”的方式,对招标法进行一系列解析,以便更好地了解招标流程及其法规。
招标法的定义
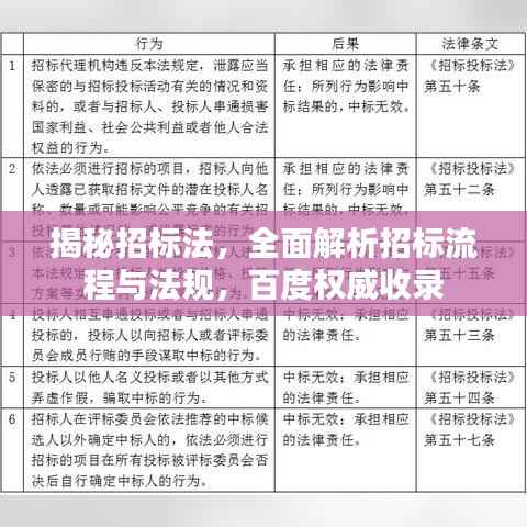
招标法是指规范招标行为,保护国家利益、社会公共利益和招标投标活动当事人的合法权益的法律规范的总称,招标法的主要目的是确保公平竞争,提高经济效益和社会效益。
招标流程
1、招标人发出招标公告或投标邀请,这一步是为了向潜在投标人传达招标信息,告知招标项目的存在。
2、潜在投标人进行资格预审,投标人需满足招标人要求的资格条件,方可参与投标。
3、编制并提交投标文件,投标人需按照招标文件要求,编制并提交投标文件。
4、开标、评标,招标人组织开标会议,对投标文件进行评价和比较。
5、公示中标候选人,评标结束后,招标人需公示中标候选人,以便公众监督。
6、发出中标通知书,确定最终中标人后,招标人向中标人发出中标通知书。
7、签订合同,中标人与招标人签订正式合同,开始项目实施。
1、规定了招标人的权利和义务,招标人需依法组织招标活动,确保公平竞争,维护各方利益。
2、规定了投标人的资格条件和要求,投标人需满足相应的资格条件,按照招标文件要求编制投标文件。
3、规定了开标、评标、定标的程序和要求,确保评标过程公平、公正、公开,防止暗箱操作。
4、规定了招投标活动的监督和处罚机制,对违法违规行为进行处罚,维护市场秩序。
如何运用招标法参与招标活动
1、了解招标法规,参与招标活动前,需充分了解招标法规,确保活动合规。
2、关注招标公告,及时关注招标公告,了解项目信息。
3、编制优质投标文件,按照招标文件要求,编制高质量的投标文件,突出企业优势。
4、遵守评标规则,在评标过程中,遵守规则,公正竞争。
5、重视合同管理,中标后,与招标人签订合同时,需重视合同条款,确保项目顺利实施。
通过“百度一下”的方式,我们可以更全面地了解招标法及其相关规定,在参与招标活动时,务必遵守相关法律法规,确保活动的合规性,维护自身权益,促进市场的公平竞争。
转载请注明来自衡水悦翔科技有限公司,本文标题:《揭秘招标法,全面解析招标流程与法规,百度权威收录》












冀ICP备2023036310号-1
还没有评论,来说两句吧...