中佰独家入驻,引领新时代商业模式创新风潮
随着互联网的快速发展,线上商业活动日益繁荣,各种电商平台层出不穷,在这样的时代背景下,“中佰独家入驻”以其独特的商业模式和理念,迅速成为业界关注的焦点,本文将介绍中佰独家的背景、理念、优势以及未来展望,带您了解这一引...
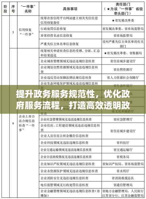
提升政务服务规范性,优化政府服务流程,打造高效透明政务环境
在当今社会,政务服务的质量和效率直接关系到人民群众的生活质量和满意度,提升政务服务的规范性成为了各级政府的重要任务之一,本文将从以下几个方面探讨如何提升政务服务的规范性。加强制度建设制度是规范政务服务的基础,要提升政...
期间网络舆情工作落实:网络舆情工作报告
引言随着互联网的普及和社交媒体的兴起,网络舆情已经成为影响社会稳定和舆论导向的重要因素。在网络信息爆炸的时代,如何有效落实期间网络舆情工作,成为各级政府和相关部门面临的重要课题。本文将从网络舆情工作的意义、现状、挑...
食药监管不断档:药品食品监管
引言:食药监管的重要性食品安全和药品安全是关乎人民群众生命健康的大事,因此,食药监管工作至关重要。随着社会的发展和人民生活水平的提高,人们对食品安全和药品质量的关注度越来越高。在这个背景下,食药监管不断档,确保人民...
德州紧急救援力量展现,游客突发急症获及时救助
在德州地区发生了一起突发事件,一名游客在游玩过程中突发急症,这一紧急情况在当地迅速得到了响应,展现了德州紧急救援与医疗服务的力量。事发当天,这名游客在游览德州某著名景点时,突然感到身体不适,在短短几分钟内,病情急剧恶...
东方市今日疫情实时更新,最新动态速览
东方市疫情防控工作取得了积极进展,但仍需保持高度警惕,严密防控疫情传播风险,以下是东方市今日疫情最新消息。疫情概况根据最新数据,东方市今日报告新增确诊病例为零,累计治愈出院病例数量持续上升,目前,全市疫情防控形势总体...
招生线上宣传:线上招生宣讲实践活动总结
引言:线上招生宣传的重要性随着互联网的普及和社交媒体的兴起,线上招生宣传已经成为现代教育机构吸引潜在学生的重要手段。在竞争激烈的招生市场中,有效的线上宣传策略能够帮助学校扩大影响力,提高品牌知名度,从而吸引更多优秀...
手绘男生可爱独家动漫:手绘 男生
手绘男生可爱独家动漫的起源与发展手绘男生可爱独家动漫,顾名思义,是一种以可爱风格的男生角色为主题的原创动漫作品。这种动漫风格起源于日本,随后在全球范围内流行开来。它的起源可以追溯到上世纪90年代,当时日本动漫市场开...
《发热门诊:守护健康的第一道防线》
标题:《发热门诊:守护健康的第一道防线》正文:随着冬季的到来,气温逐渐降低,各种呼吸道疾病开始增多。发热门诊作为医疗机构的重要组成部分,承担着守护人民群众健康的第一道防线。本文将从发热门诊的设置、就诊流程、常见疾...
揭秘热门事件:精彩时刻的幕后故事
标题:揭秘热门事件:精彩时刻的幕后故事导语:在这个信息爆炸的时代,各种热门事件层出不穷,吸引了无数人的目光。今天,就让我们一起来揭秘这些精彩时刻的幕后故事,一探究竟。正文:一、热门事件的定义热门事件,指的是在...














冀ICP备2023036310号-1