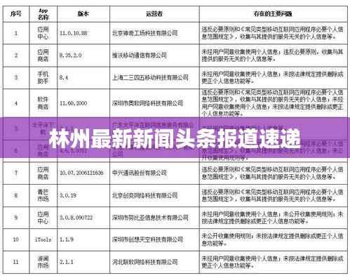
林州最新新闻头条报道速递
林州市各类新闻头条报道频频亮相,涉及政治、经济、文化等多个领域,以下是近期林州新闻头条报道的综述。政治类新闻林州市政府近期在推进一系列重要政策,旨在促进城市发展和民生改善,据报道,市政府正在积极推进城市规划建设,加快...
大象岩石探险指南,秘境之旅攻略
概述大象岩石是一处自然景色与人文景观相融合的旅游胜地,这里既有雄伟的岩石,又有优雅的自然环境,吸引了无数游客前来探访,本攻略将带你领略大象岩石的独特魅力,让你在旅途中不遗漏任何精彩瞬间。景点介绍1、大象岩石自然景观大...
上饶铅山突发惊天命案,社会震惊!
一起突发命案在上饶铅山引起广泛关注,这起案件不仅令当地民众震惊,也引起了社会各界的广泛关注。据悉,事件发生在铅山县城内一处繁华地段,当天,一起激烈的争执突然爆发,最终演化为一场可怕的悲剧,现场有人受伤,情况十分危急,...
夯实基础,筑梦未来,通往成功的稳固基石
在追求卓越的道路上,我们深知任何伟大的成就都离不开坚实的基础,无论是个人成长还是企业发展,夯实基础、抓落实都是至关重要的环节,只有脚踏实地,才能稳步前行,最终实现目标。夯实基础:成功的基石1、基础的重要性基础,就像一...
靖江到徐州隔离政策最新详解,操作指南与最新消息一网打尽
随着疫情的发展,长途旅行和跨地区转移时面临的隔离政策成为了人们关注的焦点,本文将围绕“靖江到徐州怎么隔离呀最新消息”这一主题,为您提供详细的隔离政策解读和操作步骤。靖江与徐州的疫情防控形势截至最新消息,靖江市和徐州市...
独家签约工资发放全攻略,保障你的权益,轻松掌握薪酬管理!
签约独家合作在现代社会中越来越普遍,特别是在娱乐、体育、网络等领域,对于许多合作伙伴来说,了解签约独家后的工资发放流程是非常重要的,本文将详细介绍签约独家后的工资发放方式、注意事项以及可能遇到的问题,帮助合作伙伴更好...
郑东新区最新头条新闻
随着城市的发展与变迁,郑东新区作为郑州市的核心区域之一,其动态与新闻备受关注,郑东新区有多条新闻头条引起社会广泛关注。郑东新区经济发展再提速据最新消息,郑东新区经济发展再迎喜讯,一系列重大项目的签约落地,为郑东新区的...
突发耳鸣,用药指南与应对策略
耳鸣是一种常见的症状,表现为患者自觉耳内或头部有声音感觉,突发耳鸣,即耳鸣突然发生,往往令人猝不及防,影响生活质量,本文将探讨突发耳鸣的用药问题,帮助大家理解、应对与预防这一状况。什么是突发耳鸣?突发耳鸣是指突然出现...
战疫同心,共筑防线——励志语录传递温暖与力量
疫情如寒冬,凛冽而无情,在这艰难时刻,我们并不孤独,无数勇敢的人们挺身而出,共同抗击疫情,在这篇文章中,我们将分享一些战疫情的励志语录,希望能激发我们的力量,坚定信心,共同迎接挑战。勇敢面对,坚定信心1、“疫情虽严,...
「休斯敦火箭周边游攻略大揭秘!」
休斯敦,这座充满活力和魅力的城市,以其独特的文化、美食和体育氛围吸引着无数游客,作为NBA休斯敦火箭队的主场所在地,休斯敦的体育氛围尤为浓厚,本文将为你带来一份详尽的休斯敦火箭旅游攻略,带你领略这座城市的魅力。了解休...














冀ICP备2023036310号-1